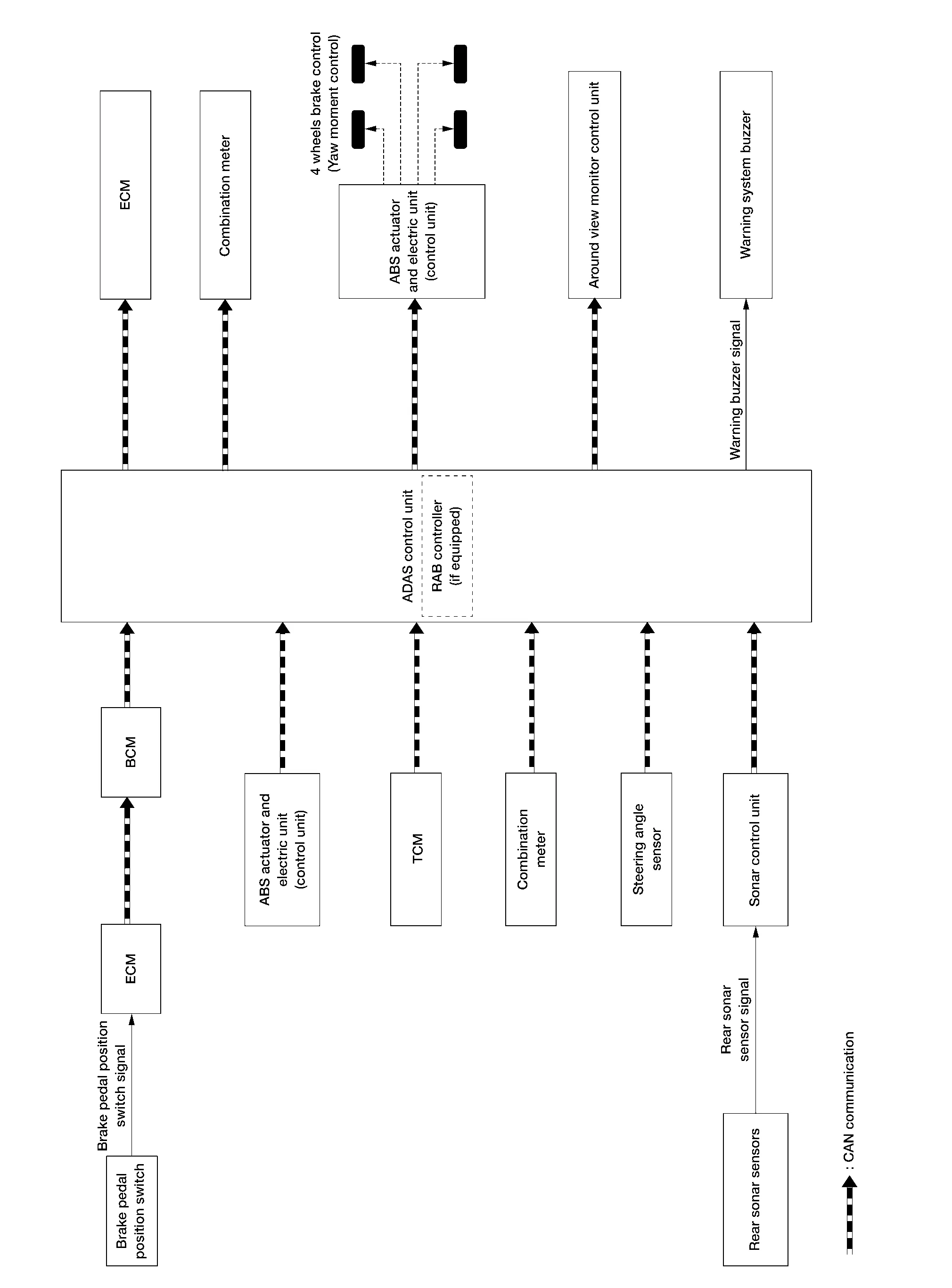
SYSTEM DIAGRAM

ADAS CONTROL UNIT INPUT/OUTPUT SIGNAL ITEM
Input Signal Item
| Transmit unit | Signal name | Description | ||
|---|---|---|---|---|
| ECM | CAN communication | Closed throttle position signal | Receives idle position state (ON/OFF) | |
| Accelerator pedal position signal | Receives accelerator pedal position (angle) | |||
| Engine speed signal | Receives engine speed | |||
| TCM | CAN communication | Current gear position signal | Receives a current gear position | |
| Shift position signal | Receives a selector lever position | |||
| Output shaft revolution signal | Receives the number of revolutions of output shaft | |||
| Input shaft revolution signal | Receives the number of revolutions of input shaft | |||
| ABS actuator and electric unit (control unit) | CAN communication | ABS malfunction signal | Receives a malfunction state of ABS | |
| TCS malfunction signal | Receives a malfunction state of TCS | |||
| VDC malfunction signal | Receives a malfunction state of VDC | |||
| Nissan Murano Vehicle speed signal | Receives the wheel speed of all four wheels | |||
| Brake fluid pressure signal | Receives brake fluid pressure | |||
| Steering angle sensor | CAN communication | Steering angle sensor signal | Receives the amount of rotation, rotational angle, and rotational direction of the steering wheel | |
| Combination meter | CAN communication | System selection signal | Receives a selection state of each item in "Emergency Brake" selection with the combination meter | |
| Sonar control unit | CAN communication | Sonar sensor signal | Receives obstacle information (existence & distance) | |
| BCM | CAN communication | Stop lamp switch signal | Receives an operational state of the brake pedal | |
Output Signal Item
| Reception unit | Signal name | Description | ||
|---|---|---|---|---|
| ECM | CAN communication | Torque down request signal | Transmits a signal to control the electric throttle control actuator. | |
| Combination meter | CAN communication | Meter display signal | RAB system display signal | Transmits a signal to display the state of the RAB system on the Nissan Murano vehicle information display |
| Transmits a signal to display the RAB warning display on the Nissan Murano vehicle information display | ||||
| RAB warning light signal | Transmits a signal to illuminate the RAB system warning light | |||
| ABS actuator and electric unit (control unit) | CAN communication | Brake fluid pressure control signal | Transmits a brake fluid pressure control signal to activate the brakes | |
| Around view monitor control unit | ITS communication | RAB warning signal | Transmits a RAB warning signal to indicate a red frame on the display | |
| Warning system buzzer | Warning buzzer signal | Activates warning system buzzer | ||
FUNCTION DESCRIPTION
The RAB system can assist the driver when the vehicle is approaching objects behind your Nissan Murano vehicle’s path.
The RAB system detects obstacles behind the vehicle using the parking sensors (1) located on the rear bumper.

OPERATION DESCRIPTION
The sonar detects an object approaching, and transmits the object detection signal to ADAS control unit via CAN communication.
The ADAS control unit performs the following operations according to the degree of possibility of a collision:
Transmits the warning buzzer signal to the ADAS control unit and sounds the warning system buzzer.
Transmits the meter display signal to the combination meter and displays the RAB system warning indicator.
Transmits the brake fluid pressure control signal to the ABS actuator and electric unit and performs the brake control.
Illuminates stop lamp by transmitting signal to BCM.

Operation Condition
ADAS control unit performs the control when the following conditions are satisfied:
When the RAB system setting in the vehicle information display is ON.
When the Nissan Murano vehicle speed is above approximately 15 km/h (9 MPH).
There is a possibility of a collision with the object backward.
No Operation Condition
When the RAB system setting in the vehicle information display is OFF.
When the Nissan Murano vehicle speed is below approximately 15 km/h (9 MPH).
When the object backward is not detected.
Operation Cancellation Condition
The ADAS control unit cancels the operation when the system is under any conditions of the operation cancellation condition:
When the system judges that the vehicle comes to a standstill by the system control.
When the system malfunction occurs.
When the sonar area of the rear bumper is dirty and the measurement of the distance between the object becomes difficult.
NOTE:
The RAB system will be automatically turned on when the engine is restarted.
I-Fcw
I-DaUnfastening the seat belts

To unfasten the seat belt, press the button
on the buckle
. The seat belt
automatically
retracts.