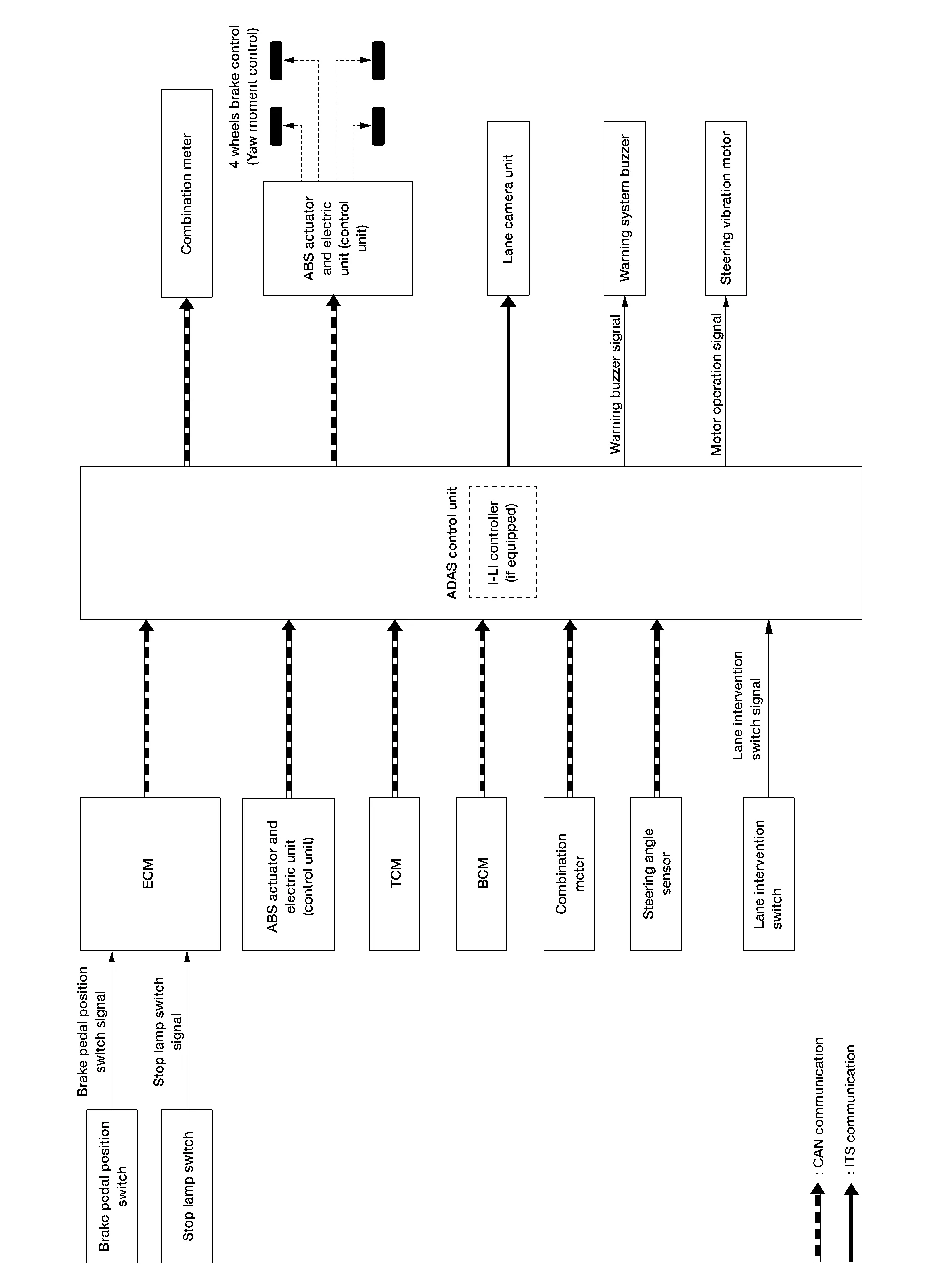
SYSTEM DIAGRAM

ADAS CONTROL UNIT INPUT/OUTPUT SIGNAL ITEM
Input Signal Item
| Transmit unit | Signal name | Description | ||
|---|---|---|---|---|
| ECM | CAN communication | Brake pedal position switch signal | Receives Brake pedal position switch state | |
| Accelerator pedal position signal | Receives accelerator pedal position (angle) | |||
| Stop lamp switch signal | Receives stop lamp switch state | |||
| Engine speed signal | Receives engine speed | |||
| TCM | CAN communication | Input speed signal | Receives the number of revolutions of input shaft | |
| Current gear position signal | Receives a current gear position | |||
| Shift position signal | Receives a selector lever position | |||
| Output shaft revolution signal | Receives the number of revolutions of output shaft | |||
| ABS actuator and electric unit (control unit) | CAN communication | ABS malfunction signal | Receives a malfunction state of ABS | |
| ABS operation signal | Receives an operational state of ABS | |||
| TCS malfunction signal | Receives a malfunction state of TCS | |||
| TCS operation signal | Receives an operational state of TCS | |||
| VDC OFF switch signal | Receives an ON/OFF state of VDC | |||
| VDC malfunction signal | Receives a malfunction state of VDC | |||
| VDC operation signal | Receives an operational state of VDC | |||
| Nissan Murano Vehicle speed signal (ABS) | Receives wheel speeds of four wheels | |||
| Yaw rate signal | Receives yaw rate acting on the Nissan Murano vehicle | |||
| Side G sensor signal | Receives lateral G acting on the Nissan Murano vehicle | |||
| Combination meter | CAN communication | Parking brake switch signal | Receives an operational state of the parking brake | |
| System selection signal | Receives a selection state of each item in "Driver Assistance" | |||
| BCM | CAN communication | Turn indicator signal | Receives an operational state of the turn signal lamp and the hazard lamp | |
| Steering angle sensor | CAN communication | Steering angle sensor malfunction signal | Receives a malfunction state of steering angle sensor | |
| Steering angle sensor signal | Receives the number of revolutions, turning direction of the steering wheel | |||
| Steering angle speed signal | Receives the turning angle speed of the steering wheel | |||
| Lane intervention switch | Lane intervention switch signal | Receives an ON/OFF state of the lane intervention switch | ||
| Lane camera unit | ITS communication | Detected lane condition signal | Receives detection results of lane marker | |
Output Signal Item
| Reception unit | Signal name | Description | ||
|---|---|---|---|---|
| ABS actuator and electric unit (control unit) | CAN communication | Target yaw moment signal | Transmits a target yaw moment signal to generate yaw moment to the Nissan Murano vehicle | |
| Combination meter | CAN communication | Intelligent Lane Intervention ON indicator lamp signal | Transmits an Intelligent Lane Intervention ON indicator lamp signal to turn ON the Intelligent Lane Intervention ON indicator lamp | |
| Lane departure warning lamp signal | Transmits an lane departure warning lamp signal to turn ON the lane departure warning lamp | |||
| Lane camera unit | ITS communication | Nissan Murano Vehicle speed signal | Transmits a vehicle speed calculated by the ADAS control unit | |
| Turn indicator signal | Transmits a turn indicator signal received from BCM | |||
| Steering assist system ON indicator | Steering assist system ON indicator signal | Turns ON the steering assist system ON indicator | ||
| Intelligent Lane Intervention system ON indicator | Intelligent Lane Intervention system ON indicator signal | Turns ON the Intelligent Lane Intervention system ON indicator | ||
| Warning system buzzer | Warning buzzer signal | Activates warning system buzzer. | ||
| Steering vibration motor | Motor operation signal | Transmits a motor operation signal to activate the steering vibration motor | ||
FUNCTION DESCRIPTION
Intelligent Lane Intervention system provides a lane departure warning and brake control assistance when the Nissan Murano vehicle is driven at speeds of approximately 60 km/h (37 MPH) or more.
When the vehicle approaches either the left or the right side of the traveling lane, the steering vibration motor activates, a warning sounds and the lane departure warning lamp (yellow) on the combination meter blinks to alert the driver. Then, the Intelligent Lane Intervention system automatically applies the brakes for a short period of time to help assist the driver to return the Nissan Murano vehicle to the center of the traveling lane.
Warning and brake control are not performed during turn signal operation (lane change side).
The warning and assist functions stop when the Nissan Murano vehicle returns to a position inside of the lane marker.
EXAMPLE

When the vehicle approaches the right lane marker, the driver is alerted by the steering vibration motor, the warning system buzzer and the blinking of lane departure warning lamp (yellow). Simultaneously, the left brake is controlled independently to generate force toward the direction to recover the Nissan Murano vehicle from the lane departure.
OPERATION DESCRIPTION
The system is turned ON by the lane intervention switch, ADAS control unit transmits Intelligent Lane Intervention ON indicator signal to combination meter via CAN communication.
Lane camera unit monitors lane markers of the traveling lane. It transmits the detected lane condition signal to ADAS control unit via ITS communication.
When judging from a lane marker detection signal that the Nissan Murano vehicle is approaching the lane marker, ADAS control unit controls the following items:
Activates the steering vibration motor by the ADAS control unit
Transmits a warning system buzzer signal to activate the warning system buzzer.
Transmits a lane departure warning lamp signal to combination meter via CAN communication.
Calculates necessary yaw moment to transmit a target yaw moment signal to ABS actuator and electric unit (control unit) via CAN communication.
When receiving the target yaw moment signal, ABS actuator and electric unit (control unit) controls brake pressure of four wheels, respectively.
When receiving the signal from ADAS control unit, combination meter turns ON/OFF the lane departure warning lamp (yellow) and the Intelligent Lane Intervention ON indicator lamp (green).
OPERATING CONDITION
Intelligent Lane Intervention ON indicator lamp: ON
Vehicle speed: approximately 60 km/h (37 MPH) or more
Turn indicator signal: After 2 seconds or more from turned OFF
NOTE:
When the Intelligent Lane Intervention system setting in the Nissan Murano vehicle information display is ON.
After the operating conditions are satisfied, the control continues until the Nissan Murano vehicle speed reaches approximately 50 km/h (30 MPH).
The Intelligent Lane Intervention system may not function properly, depending on the situation. Refer to Precaution for Intelligent Lane Intervention.
Fail-safe Indication
| Nissan Murano Vehicle condition/ Driver's operation | Indication on the combination meter | Buzzer |
|---|---|---|
|
When DTC is detected (Except “C1B01-55” and “C1B03-4B”) |
|
Beep |
|
Camera aiming is not completed (“C1B01-55” is detected)
This is detected while driving the Nissan Murano vehicle and the indication remains ON until the ignition switch is pushed OFF |
||
|
Temporary disabled status at high temperature (“C1B03-4B” is detected) |
Unavailable High Cabin Temp | Beep |
| Temporary disabled status during rain | Unavailable Road is slippery | Beep |
| Temporary disabled status when the VDC system is turned OFF | Unavailable VDC OFF | Beep |
| When the settings of Intelligent Lane Intervention system in the Nissan Murano vehicle information display are OFF. | Intelligent Lane Intervention OFF (green) | — |
Ldw
I-Fcw
The autolight system allows the headlights to turn on and off automatically. The autolight system can:
Turn on the headlights, front parking, tail, license plate and instrument panel lights automatically when it is dark. Turn off all the lights (except daylight running lights) when it is light. Keep all the lights on for a period of time after you place the ignition switch in the OFF position and all doors are closed.