SYSTEM DIAGRAM

DESCRIPTION
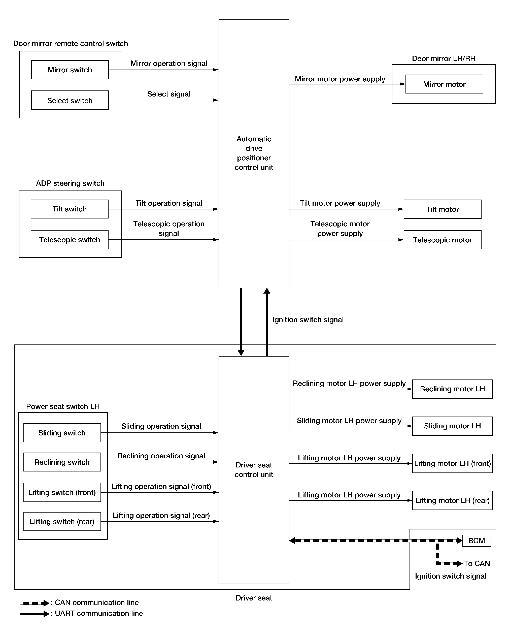
The driving position (seat, steering column and door mirror position) can be adjusted manually with power seat switch LH, ADP steering switch and door mirror remote control switch.
Operation procedure
Operate power seat switch LH, ADP steering switch or door mirror remote control switch.
The driver seat, steering column or door mirror operates according to the operation of each switch.
DETAIL FLOW
Seat
| Order | Input | Output | Control unit condition |
|---|---|---|---|
| 1 |
Power seat switch LH (sliding, lifting, reclining) |
— | The power seat switch LH signal is inputted to the driver seat control unit when the power seat switch LH is operated. |
| 2 | — |
Motors (sliding LH, lifting LH, reclining LH) |
The driver seat control unit outputs signals to each motor according to the power seat switch LH input signal. |
Tilt and Telescopic
| Order | Input | Output | Control unit condition |
|---|---|---|---|
| 1 | ADP steering switch | — | The ADP steering switch signal is input to the automatic drive positioner control unit when the ADP steering switch is operated. |
| 2 | — |
Motors (tilt, telescopic) |
The automatic drive positioner control unit actuates the motors according to the operation of the ADP steering switch signal. |
| 3 |
Sensors (tilt, telescopic) |
— | The automatic drive positioner control unit recognizes any operation limit of each actuator via each sensor and will not operate the motors anymore at that time. |
Door Mirror
| Order | Input | Output | Control unit condition |
|---|---|---|---|
| 1 |
Door mirror remote control switch |
— | The door mirror remote control switch signal is inputted to the automatic drive positioner control unit when the door mirror remote control switch is operated. |
| 2 | — |
Motors (Door mirror motor) |
The automatic drive positioner control unit actuates each motor according to the operation of the door mirror remote control switch. |
NOTE:
The door mirrors can be operated manually when ignition switch is in either ACC or ON position. The ignition switch signal (ACC/ON) is transmitted from BCM to the driver seat control unit via CAN communication and from the driver seat control unit to the automatic drive positioner control unit via UART communication.
Automatic Drive Positioner System
Memory Function
Your vehicle has two types of security systems:
Vehicle security system NISSAN Vehicle Immobilizer SystemThe vehicle security system provides visual and audible alarm signals if someone opens the doors, liftgate or the hood when the system is armed. It is not, however, a motion detection type system that activates when a vehicle is moved or when a vibration occurs.