Nissan Murano: General Information :: How to Use This Manual / How to Read Wiring Diagrams
Connector Symbols
Most connector symbols in wiring diagrams are shown from the terminal side.
-
Connector symbols shown from the terminal side are enclosed by a single line and followed by the direction mark.

-
Connector symbols shown from the harness side are enclosed by a double line and followed by the direction mark.
-
Certain systems and components, especially those related to OBD, may use a new style slide-locking type harness connector. For description and how to disconnect, refer to PG section, “Description”, “HARNESS CONNECTOR”.
-
Male and female terminals

Connector guides for male terminals are shown in black and female terminals in white in wiring diagrams.
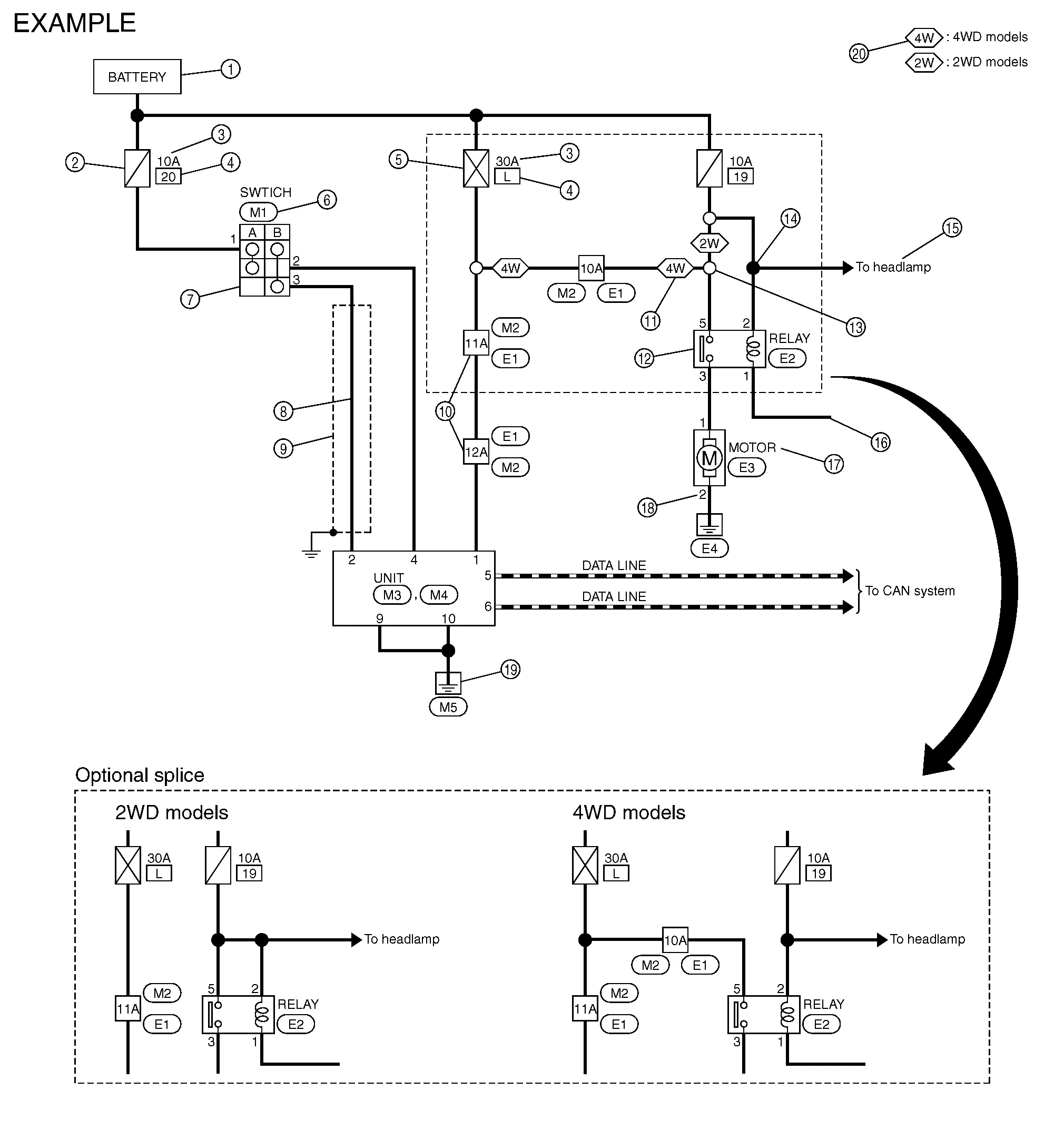
Sample/Wiring Diagram -Example-
Each section includes wiring diagrams.

Description| No. | Item | Description |
| 1 |
Power supply |
|
| 2 |
Fuse |
|
| 3 |
Current rating of fusible link/fuse |
|
| 4 |
Number of fusible link/fuse |
|
| 5 |
Fusible link |
|
| 6 |
Connector number |
|
| 7 |
Switch |
|
| 8 |
Circuit (Wiring) |
|
| 9 |
Shielded line |
|
| 10 |
Connectors |
|
| 11 |
Option abbreviation |
|
| 12 |
Relay |
|
| 13 |
Optional splice |
|
| 14 |
Splice |
|
| 15 |
System branch |
|
| 16 |
Page crossing |
|
| 17 |
Component name |
|
| 18 |
Terminal number |
|
| 19 |
Ground (GND) |
|
| 20 |
Explanation of option description |
|
SWITCH POSITIONS
Switches are shown in wiring diagrams as if the vehicle is in the “normal” condition.
A vehicle is in the “normal” condition when:
MULTIPLE SWITCH
The continuity of multiple switch is described in two ways as shown below.
Connector Information

Description| No. | Item | Description |
| 1 |
Connector number |
|
| 2 |
Connector type |
: Connector model
: Cavity
: Male (M) and female (F) terminals
: Connector color
: Special type |

|
| 3 |
Connector color |
|
| 4 |
Terminal number |
|
| 5 |
Wire color |
|
|
B = Black
W = White
R = Red
G = Green
L = Blue
Y = Yellow
LG = Light Green
BG or BE = Beige
BR = Brown |
LA = Lavender
OR or O = Orange
P = Pink
PU or V (Violet) = Purple
GY or GR = Gray
SB = Sky Blue
CH = Dark Brown
DG = Dark Green |
-
When the wire color is striped, the base color is given first followed by the stripe color as shown below:
Example: L/W = Blue with White Stripe
|
| 6 |
Connector |
|
Description
NOTE:
Trouble diagnoses indicate work procedures required to diagnose problems effectively. Observe the following instructions before diagnosing:
Before performing trouble diagnoses, read the “Work Flow” in each section...
Abbreviation List
The following ABBREVIATIONS are used:A ABBREVIATION DESCRIPTION
A/C
Air conditioner
Air conditioning
A/F sensor
Air fuel ratio sensor
A/T
Automatic transaxle/transmission
ABS
Anti-lock braking system
ACCS
Advance climate control system
ACL
Air cleaner
AEB
Automatic Emergency Braking
AP
Accelerator pedal
APP
Accelerator pedal position
ATF
Automatic transmission fluid
ATR
Active torque rod
AV
Audio visual
AVM
Around view monitor
AWD
All wheel drive
B ABBREVIATION DESCRIPTION
BARO
Barometric pressure
BCI
Backup collision intervention
BCM
Body control module
BLSD
Brake limited slip differential
BPP
Brake pedal position
BSI
Blind spot intervention
BSW
Blind spot warning
C ABBREVIATION DESCRIPTION
CGW
Can Gateway
CKP
Crankshaft position
CL
Closed loop
CMP
Camshaft position
CPP
Clutch pedal position
CTP
Closed throttle position
CVT
Continuously variable transaxle/transmission
D ABBREVIATION DESCRIPTION
D1
Drive range first gear
D2
Drive range second gear
D3
Drive range third gear
D4
Drive range fourth gear
DCA
Distance control assist
DDS
Downhill drive support
DFI
Direct fuel injection system
DLC
Data link connector
DTC
Diagnostic trouble code
E ABBREVIATION DESCRIPTION
E/T
Exhaust temperature
EBD
Electric brake force distribution
EC
Engine control
ECD
Electronic controlled deceleration
ECL
Engine coolant level
ECM
Engine control module
ECT
Engine coolant temperature
ECV
Electrical control valve
EEPROM
Electrically erasable programmable read only memory
EFT
Engine fuel temperature
EGR
Exhaust gas recirculation
EGRT
Exhaust gas recirculation temperature
EGT
Exhaust gas temperature
ELD
Electronic locking differential
EOP
Engine oil pressure
EP
Exhaust pressure
EPR
Exhaust pressure regulator
EPS
Electronically controlled power steering
Electronic power steering
ESP
Electronic stability program system
EVAP canister
Evaporative emission canister
EVSE
Electric Nissan Murano vehicle supply equipment
EXC
Exhaust control
F ABBREVIATION DESCRIPTION
FC
Fan control
FCW
Forward collision warning
FEB
Forward Emergency Braking
FIC
Fuel injector control
FP
Fuel pump
FR
Front
FRP
Fuel rail pressure
FRT
Fuel rail temperature
FTP
Fuel tank pressure
FTT
Fuel tank temperature
G ABBREVIATION DESCRIPTION
GND
Ground
GPS
Global positioning system
GST
Generic scan tool
H ABBREVIATION DESCRIPTION
HBMC
Hydraulic body-motion control system
HDD
Hard disk drive
HO2S
Heated oxygen sensor
HOC
Heated oxidation catalyst
HPCM
Hybrid powertrain control module
I ABBREVIATION DESCRIPTION
I/M
Inspection and maintenance
IA
Intake air
IAC
Idle air control
IAT
Intake air temperature
IBA
Intelligent brake assist
IC
Ignition control
ICC
Intelligent cruise control
ICM
Ignition control module
IPDM E/R
Intelligent power distribution module engine room
ISC
Idle speed control
ISS
Input shaft speed
ITS
Information technology suite
IVC
In-Nissan Murano vehicle communications
K ABBREVIATION DESCRIPTION
KS
Knock sensor
L ABBREVIATION DESCRIPTION
LBC
Li-ion battery controller
LCD
Liquid crystal display
LCU
Local control unit
LDP
Lane departure prevention
LDW
Lane departure warning
LED
Light emitting diode
LH
Left-hand
LHD
Left-hand drive
LIN
Local interconnect network
M ABBREVIATION DESCRIPTION
M/T
Manual transaxle/transmission
MAF
Mass airflow
MAP
Manifold absolute pressure
MDU
Multi display unit
MI
Malfunction indicator
MIL
Malfunction indicator lamp
MOD
Moving object detection
N ABBREVIATION DESCRIPTION
NOX
Nitrogen oxides
O ABBREVIATION DESCRIPTION
O2
Oxygen
O2S
Oxygen sensor
OBD
On board diagnostic
OC
Oxidation catalytic converter
OD
Overdrive
OL
Open loop
OSS
Output shaft speed
P ABBREVIATION DESCRIPTION
P/S
Power steering
PBR
Potentio balance resistor
PCV
Positive crankcase ventilation
PFCW
Predictive forward collision warning
PNP
Park/Neutral position
PSP
Power steering pressure
PTC
Positive temperature coefficient
PTO
Power takeoff
PWM
Pulse width modulation
R ABBREVIATION DESCRIPTION
RAM
Random access memory
RAS
Rear active steer
RH
Right-hand
RHD
Right-hand drive
ROM
Read only memory
RPM
Engine speed
RR
Rear
S ABBREVIATION DESCRIPTION
SAE
Society of Automotive Engineers, Inc...
Other information:
Work Procedure (Before Replacement)
CHECKING TYPE ID (1)
Use EPC (service parts catalogue) to search 3CH CAN gateway of the applicable Nissan Murano vehicle and find “Type ID”.
Print out “Type ID”.
>>
GO TO 2.
CHECKING TYPE ID (2)
CONSULT Configuration
Select “Before Replace ECU” of “Read/Write Configuration”...
Component Function Check
CHECK BACK-UP LAMP OPERATION
Start the engine.
With operating the CVT shift selector, check that the back-up lamp is turned ON.
CVT shift selector position: Reverse
: Back-up lamp ON
CVT shift selector position: Other than above
: Back-up lamp OFF
Is the inspection result normal?
YES>>
Back-up lamp circuit is normal...
Categories

The gauge indicates the approximate fuel
level in the tank.
The gauge may move slightly during braking,
turning, acceleration, or going up or
down hills.
The gauge needle returns to 0 (Empty) after
the ignition switch is placed in the OFF
position.
read more