SYSTEM DIAGRAM

ADAS CONTROL UNIT INPUT/OUTPUT SIGNAL ITEM
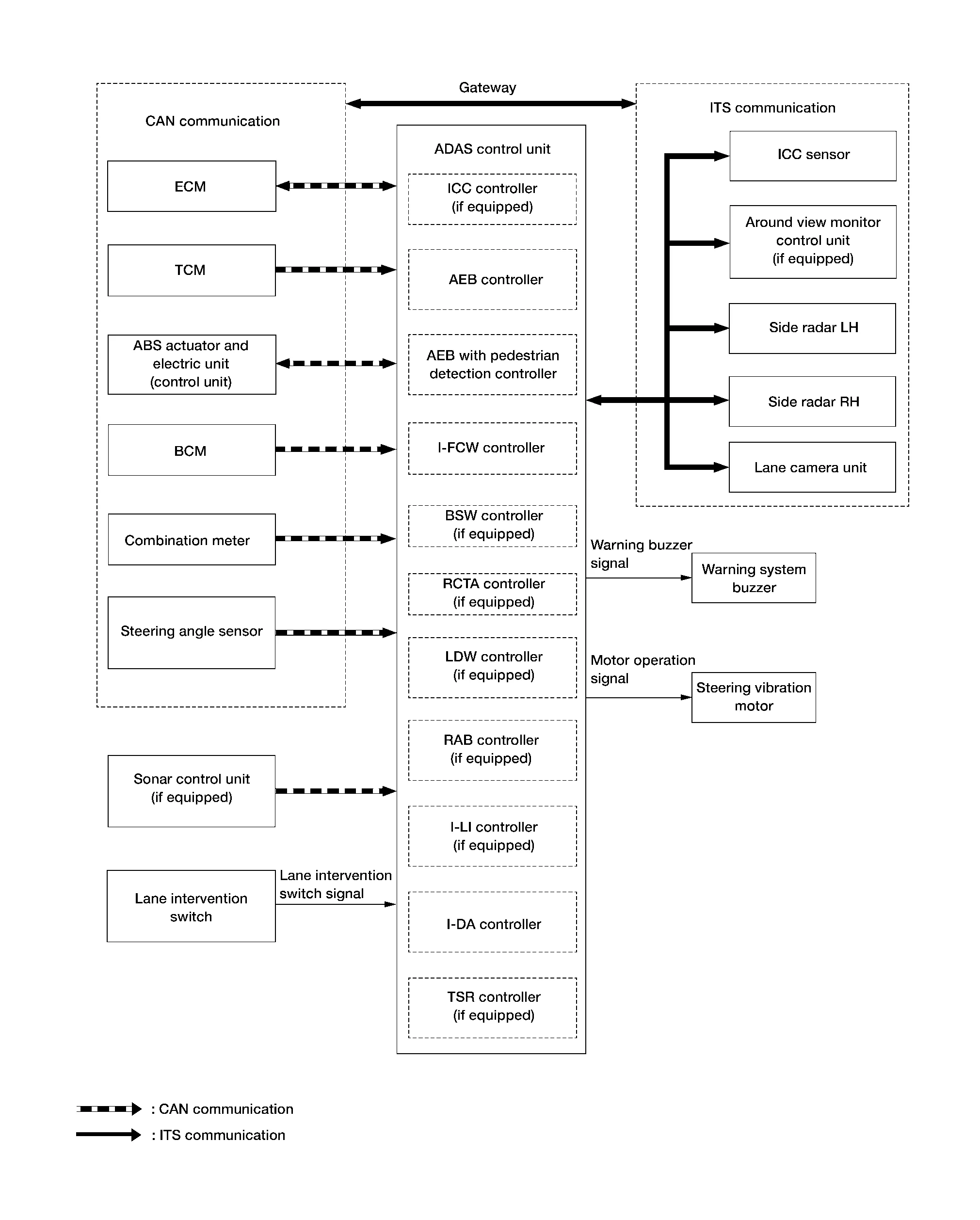
Input Signal Item
| Transmit unit | Signal name | Description | ||
|---|---|---|---|---|
| ECM | CAN communication | Closed throttle position signal | Receives idle position state (ON/OFF) | |
| Accelerator pedal position signal | Receives accelerator pedal position (angle) | |||
| ICC prohibition signal | Receives an operable/inoperable state of the ICC system | |||
| Snow mode switch signal | Receives an operational state of the snow mode | |||
| Steering switch signal | Main switch signal | Receives the operational state of the ICC steering switch | ||
| SET/COAST switch signal | ||||
| CANCEL switch signal | ||||
| RESUME/ACCELERATE switch signal | ||||
| DISTANCE switch signal | ||||
| Engine speed signal | Receives engine speed | |||
| Stop lamp switch signal | Receives an operational state of the brake pedal | |||
| Brake pedal position switch signal | Receives an operational state of the brake pedal | |||
| TCM | CAN communication | Input speed signal | Receives the number of revolutions of input shaft | |
| Current gear position signal | Receives a current gear position | |||
| Shift position signal | Receives a selector lever position | |||
| Output shaft revolution signal | Receives the number of revolutions of output shaft | |||
| ABS actuator and electric unit (control unit) | CAN communication | ABS malfunction signal | Receives a malfunction state of ABS | |
| ABS operation signal | Receives an operational state of ABS | |||
| ABS warning lamp signal | Receives an ON/OFF state of ABS warning lamp | |||
| TCS malfunction signal | Receives a malfunction state of TCS | |||
| TCS operation signal | Receives an operational state of TCS | |||
| VDC OFF switch signal | Receives an ON/OFF state of VDC | |||
| VDC malfunction signal | Receives a malfunction state of VDC | |||
| VDC operation signal | Receives an operational state of VDC | |||
| Nissan Murano Vehicle speed signal (ABS) | Receives wheel speeds of four wheels | |||
| Stop lamp switch signal | Receives an operational state of the brake pedal | |||
| Yaw rate signal | Receives yaw rate acting on the Nissan Murano vehicle | |||
| Side G sensor signal | Receives lateral G acting on the Nissan Murano vehicle | |||
| BCM | CAN communication | Front wiper request signal | Receives an operational state of front wiper(s) | |
| Turn indicator signal | Receives an operational state of the turn signal lamp and the hazard lamp | |||
| Tail lamp request signal | Receives a tail lamp request signal | |||
| Brake pedal position switch signal | Receives a brake pedal position switch signal | |||
| Stop lamp switch signal | Receives a stop lamp switch signal | |||
| Stop lamp status signal | Receives a stop lamp status signal | |||
| Dimmer signal | Receives ON/OFF state of dimmer signal | |||
| Steering angle sensor | CAN communication | Steering angle sensor malfunction signal | Receives a malfunction state of steering angle sensor | |
| Steering angle sensor signal | Receives the number of revolutions, turning direction of the steering wheel | |||
| Steering angle speed signal | Receives the turning angle speed of the steering wheel | |||
| Detected lane condition signal | Receives detection results of lane marker | |||
| Combination meter | CAN communication | System selection signal | Receives a selection state of each item in “Driver Assistance” selected with the Nissan Murano vehicle information display | |
| Parking brake switch signal | Receives an operational state of the parking brake | |||
| Distance sensor (ICC sensor) | ITS communication | ICC sensor signal | Receives detection results, such as the presence or absence of a Nissan Murano vehicle ahead and distance from the vehicle | |
|
Lane camera unit (if equipped) |
ITS communication | Detected lane condition signal | Receives detection results of lane marker | |
| Detected pedestrian condition signal | Receives detection results of pedestrian | |||
| Side radar LH, RH | ITS communication | Nissan Murano Vehicle detection signal | Receives vehicle detection condition of detection zone | |
| Lane intervention switch | Lane intervention switch signal | Receives an ON/OFF state of the lane intervention switch | ||
Output Signal Item
| Reception unit | Signal name | Description | ||
|---|---|---|---|---|
| ECM | CAN communication | ICC operation signal | Transmits an ICC operation signal necessary for intelligent cruise control | |
| ABS actuator and electric unit (control unit) | CAN communication | Brake fluid pressure control signal | Transmits a brake fluid pressure control signal to activate the brake | |
| Combination meter | CAN communication | Meter display signal | Handle support indicator signal | Transmits a signal to display a state of the system on the information display |
| Nissan Murano Vehicle ahead detection indicator signal | ||||
| Vehicle ahead detection indicator signal | ||||
| Set Nissan Murano vehicle speed indicator signal | ||||
| Set distance indicator signal | ||||
| SET switch indicator signal | ||||
| MAIN switch indicator signal | ||||
| Blind Spot Warning warning lamp signal | Transmits a Blind Spot Warning warning lamp signal to turn ON the Blind Spot Warning warning lamp | |||
| Intelligent Lane Intervention ON indicator lamp signal | Transmits an Intelligent Lane Intervention ON indicator lamp signal to turn ON the Intelligent Lane Intervention ON indicator lamp | |||
| Lane departure warning lamp signal | Transmits a lane departure warning lamp signal to turn ON the lane departure warning lamp | |||
| ICC warning lamp signal | Transmits an ICC warning lamp signal to turn ON the ICC system warning lamp | |||
| AEB indicator lamp signal |
|
|||
| Distance sensor (ICC sensor) | ITS communication | Nissan Murano Vehicle speed signal | Transmits vehicle speed calculated by the ADAS control unit | |
| Steering angle sensor signal | Transmits steering angle sensor signal received from the steering angle sensor | |||
| Side radar LH, RH | ITS communication | Nissan Murano Vehicle speed signal | Transmits vehicle speed calculated by the ADAS control unit | |
| Blind Spot Warning indicator signal | Transmits a Blind Spot Warning indicator signal to turn ON the Blind Spot Warning indicator | |||
| Blind Spot Warning indicator dimmer signal | Transmits a Blind Spot Warning indicator dimmer signal to dim Blind Spot Warning indicator | |||
| Steering angle sensor | CAN communication | ICC brake hold drive signal | Activates brake hold and turns ON the stop lamp | |
| BCM | CAN communication | Stop lamp ON request signal | Transmits a stop lamp ON request signal | |
| Intelligent Lane Intervention system ON indicator | Intelligent Lane Intervention system ON indicator signal | Turns ON the Intelligent Lane Intervention system ON indicator | ||
| Warning system buzzer | Warning buzzer signal | Activates warning system buzzer | ||
DESCRIPTION
ADAS* control unit controls the following systems based on ITS communication signal and CAN communication signal from each control unit.
NOTE:
*: Advanced Driver Assistance Systems
Intelligent Cruise Control (ICC)
Automatic Emergency Braking (AEB)
Automatic Emergency Braking (AEB) with pedestrian detection
Intelligent Forward Collision Warning (I-FCW)
Rear Automatic Braking (RAB)
Lane Departure Warning (LDW)
Intelligent Lane Intervention (I-LI)
Blind Spot Warning (BSW)
Rear Cross Traffic Alert (RCTA)
Intelligent Drive Alertness (I-DA)
Traffic Sign Recognition (TSR)
| System | Reference |
|---|---|
| Intelligent Cruise Control (ICC) | System Description |
| Automatic Emergency Braking (AEB) | System Description |
| Automatic Emergency Braking (AEB) with pedestrian detection | System Description |
| Intelligent Forward Collision Warning (I-FCW) | System Description |
| Rear Automatic Braking (RAB) | System Description |
| Lane Departure Warning (LDW) | System Description |
| Intelligent Lane Intervention (I-LI) | System Description |
| Blind Spot Warning (BSW) | System Description |
| Rear Cross Traffic Alert (RCTA) | System Description |
| Intelligent Drive Alertness (I-DA) | System Description |
| Traffic Sign Recognition (TSR) | System Description |
If a malfunction occurs in each system, ADAS control unit cancels each control, sounds a beep, and turns ON the warning or indicator lamp.
| System | Buzzer | Warning lamp/Warning display | Description |
|---|---|---|---|
| Nissan Murano Vehicle-to-vehicle distance control mode | High-pitched tone | ICC system warning | Cancel |
| Conventional (fixed speed) cruise control mode | High-pitched tone | ICC system warning | Cancel |
| Automatic Emergency Braking (AEB) | High-pitched tone | AEB warning | Cancel |
| Automatic Emergency Braking (AEB) with pedestrian detection | High-pitched tone | AEB warning | Cancel |
| Intelligent Forward Collision Warning (I-FCW) | — |
|
Cancel |
| Rear Automatic Braking (RAB) | High-pitched tone | RAB warning indicator | Cancel |
| Lane Departure Warning (LDW) | — | Warning systems indicator (Lane position: Yellow) | Cancel |
| Intelligent Lane Intervention (I-LI) | Low-pitched tone | Warning systems indicator (Lane position: Yellow) | Cancel |
| Blind Spot Warning (BSW) | — | Blind Spot Warning warning lamp | Cancel |
| Rear Cross Traffic Alert (RCTA) | — | Rear Cross Traffic Alert warning | Cancel |
| Intelligent Drive Alertness (I-DA) | — | Intelligent Drive Alertness warning | Cancel |
| Traffic Sign Recognition (TSR) | — | Traffic Sign Recognition warning | Cancel |
Component Parts. Adas Control Unit
Diagnosis System (adas Control Unit 2)
The autolight system allows the headlights to turn on and off automatically. The autolight system can:
Turn on the headlights, front parking, tail, license plate and instrument panel lights automatically when it is dark. Turn off all the lights (except daylight running lights) when it is light. Keep all the lights on for a period of time after you place the ignition switch in the OFF position and all doors are closed.