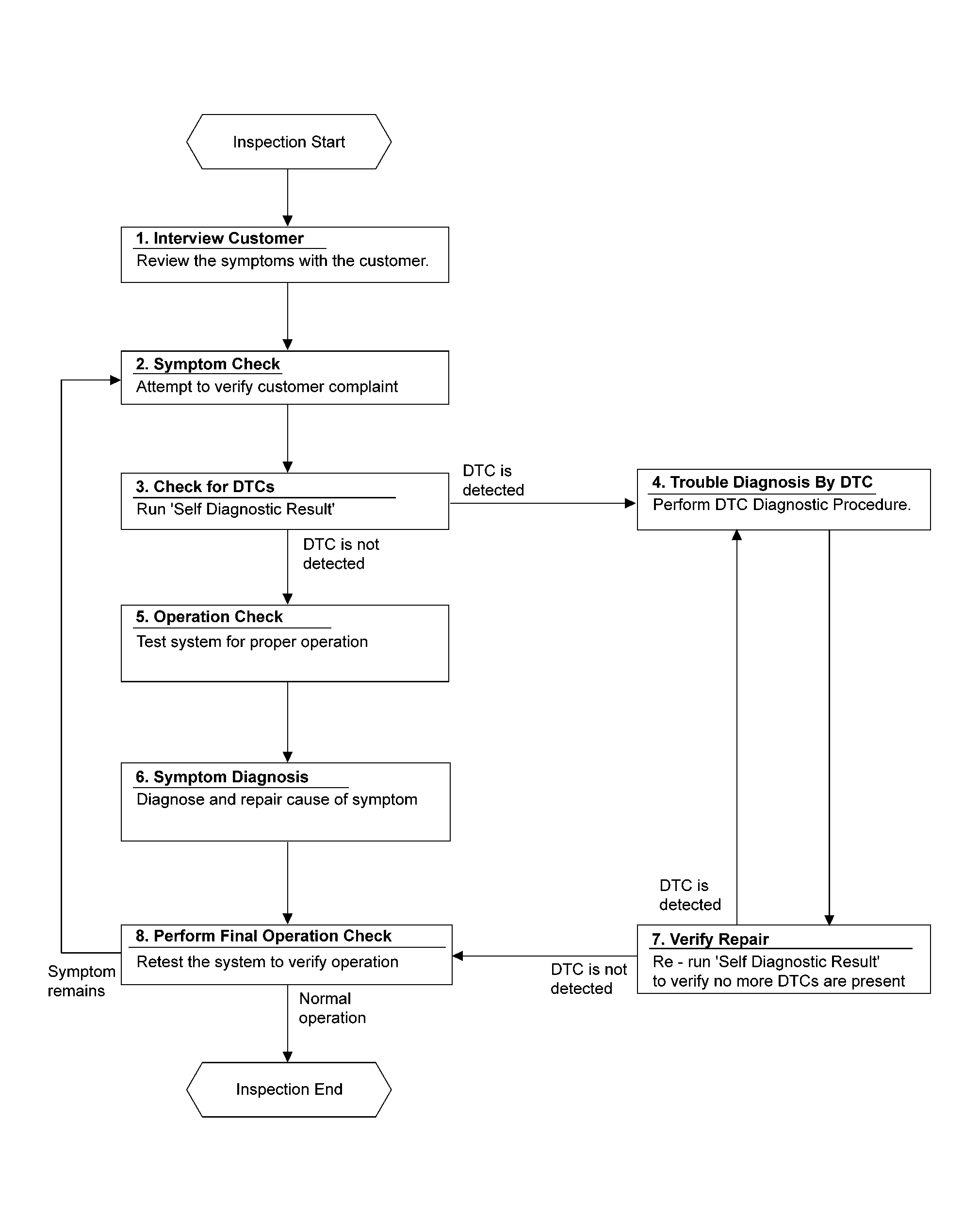
OVERALL SEQUENCE

DETAILED FLOW
INTERVIEW CUSTOMER
Interview the customer to obtain as much information as possible about the conditions and environment under which the malfunction occurred.
>>
GO TO 2.
SYMPTOM CHECK
Verify symptoms.
>>
GO TO 3.
CHECK FOR DTCS
CONSULT
Ignition switch ON.
Select “Self Diagnostic Result” mode of “HVAC”.
Check DTC.
Is any DTC detected?
YES>>GO TO 4.
NO>>GO TO 5.
TROUBLE DIAGNOSIS BY DTC
Perform the diagnostic procedure for the detected DTC. Refer to DTC Index.
>>
GO TO 7.
OPERATION CHECK
Perform the operation check. Refer to Work Procedure.
>>
GO TO 6.
SYMPTOM DIAGNOSIS
Check the symptom diagnosis table. Refer to Diagnosis Chart By Symptom.
>>
GO TO 8.
VERIFY REPAIR
CONSULT
Ignition switch ON.
Select “Self Diagnostic Result” mode of “HVAC”.
Check DTC.
Is any DTC detected?
YES>>GO TO 4.
NO>>GO TO 8.
PERFORM FINAL OPERATION CHECK
Perform the operation check. Refer to Work Procedure.
Does it operate normally?
YES>>Inspection End.
NO>>GO TO 2.
Heater & Air Conditioning System :: System Description. Refrigeration System
Your vehicle has two types of security systems:
Vehicle security system NISSAN Vehicle Immobilizer SystemThe vehicle security system provides visual and audible alarm signals if someone opens the doors, liftgate or the hood when the system is armed. It is not, however, a motion detection type system that activates when a vehicle is moved or when a vibration occurs.